跳至内容
搜索:
Hello MC
玩家论坛
封号查询
学习园地
公共建筑表
续命服务器
登录
Hello MC
我的世界1.20.4 java版公益服
Hello MC
玩家论坛
封号查询
学习园地
公共建筑表
续命服务器
登录
玩家论坛
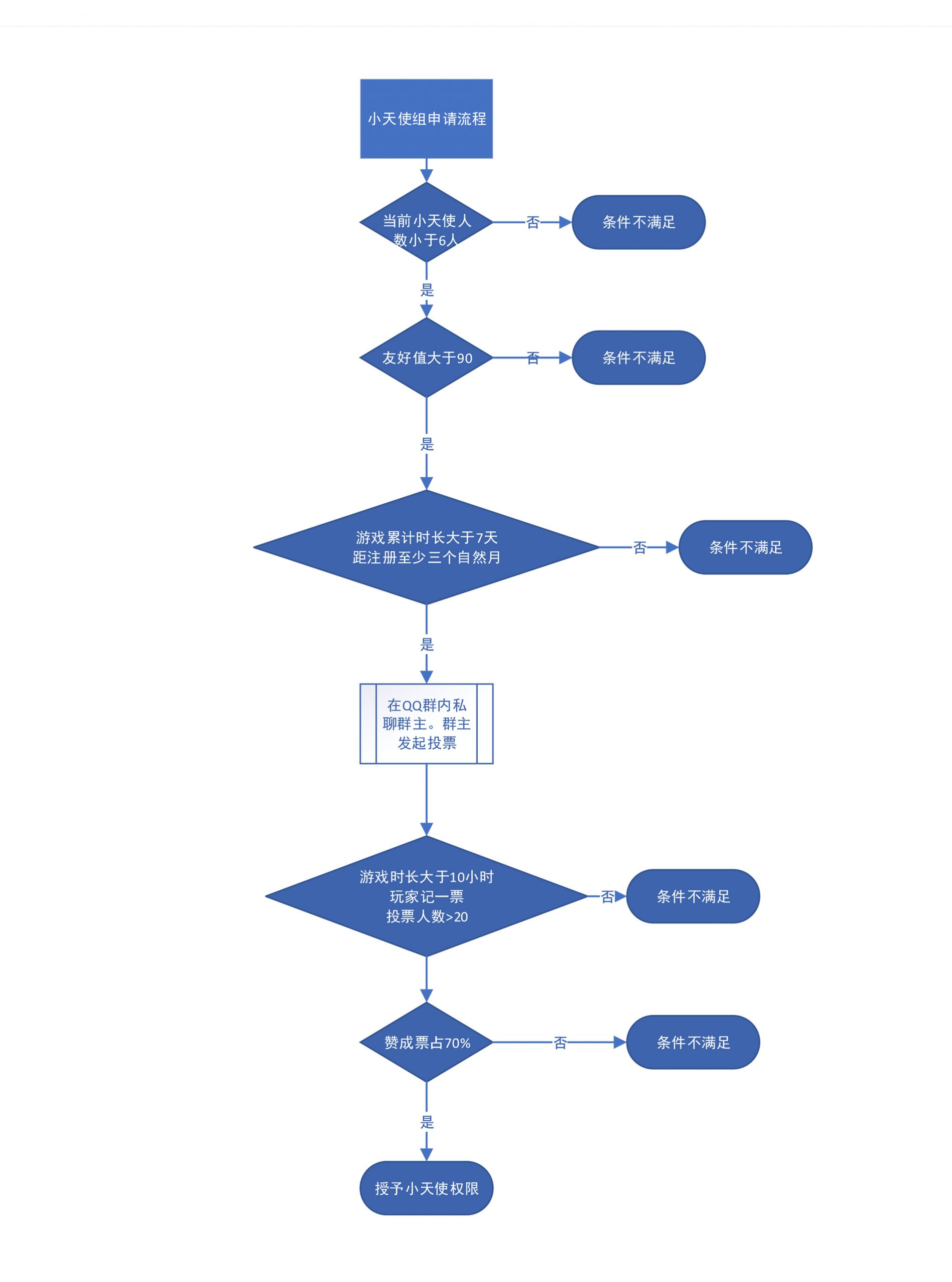
小天使组申请流程
2020年3月11日
2020年3月11日
tmfish
首页
玩家论坛
小天使组申请流程
HelloMC特殊权限组玩家列表
RoyVoid 建筑师展示
玩家论坛
小天使组申请流程
tmfish
2020年3月11日
2020年3月11日
tmfish
HelloMC 公益服服主
查看所有文章tmfish
发表回复
取消回复
要发表评论,您必须先
登录
。
登录
用户名/邮箱/手机
密码
登录
注册
|
忘记密码?